
Jack Wang (associate professor, Ph.D.), founder of Sine scientific instruments, participate in the Nobel prize winner Samuel Ting's research team AMS02 since 2003. (AMS02: a scientific instrument for detection of dark matter and antimatter used in the international space station) Dr. Wang participated in this project for over seven years, traveled to Switzerland, the United States, and Taiwan, attended and reported on AMS international conference for eight times. Dr. Wang Mainly participated in the design of TTCE (Tracker Thermal Control Electronics) Control module of TTCS (Tracker Thermal Control System).

Fig.1 Dr. Wang discuss with Professor Samuel Ting about the design of TTCE

Fig.2 left: Picture of TTCE; right: Picture of AMS02 in international space station

Fig.3 Dr. Wang and Dr. Kousenkou of MIT are testing the TTCE
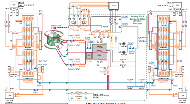
TTCS (see schematic diagram below) contains more than 200 sensors and other components. Its quality criteria of reliability, low power consumption, heat dissipation, high vacuum, and electromagnetic compatibility, and its ability to withstand high-energy particle radiation in space must meet NASA's standard. The design of the control system has been operating steadily in the international space station for more than eight years.

Fig.4 Schematic diagram of TTCS, which consists of over 200 sensors and other components
In the past few years, Dr. Wang has published many papers in the authoritative physical journal PRL (physics review letter). Five articles with Dr. Wang's name on it are listed here.
1. First Result from the Alpha Magnetic Spectrometer on the International Space Station: Precision Measurement of the Positron Fraction in Primary Cosmic Rays of 0.5–350 GeV,P H Y S I C A L R E V I E W L E T T E R S,110, 141102 (2013)
2. Observation of New Properties of Secondary Cosmic Rays Lithium, Beryllium,and Boron by the Alpha Magnetic Spectrometer on the International Space Station,PHYSICAL REVIEW LETTERS 120, 021101 (2018)
3. Observation of Fine Time Structures in the Cosmic Proton and Helium Fluxes with the Alpha Magnetic Spectrometer on the International Space Station,PHYSICAL REVIEW LETTERS 121, 051101 (2018)
4. Observation of Complex Time Structures in the Cosmic-Ray Electron and Positron Fluxes with the Alpha Magnetic Spectrometer on the International Space Station,PHYSICAL REVIEW LETTERS 121, 051102 (2018)
5. Precision Measurement of Cosmic-Ray Nitrogen and its Primary and Secondary Components with the Alpha Magnetic Spectrometer on the International Space Station PHYSICAL REVIEW LETTERS 121, 051103 (2018)















